伟德国际(bv1946·源于英国)官方网站-Officials Website
关于我们
伟德国际VICTOR1946简介
大事记
现任领导
机构设置
联系我们
党建园地
组织架构
理论专区
公司党代会
支部风采
团队队伍
团队概况
德语教研中心
机械工程教研室
自动化教研室
应用化学教研室
教学工作
文件汇编
办事指南
科学研究
科研成果
科研机构
团学在线
员工工作概况
员工工作团队
员工会
品牌团学活动
员工风采
奖学金
人才培养
创新创业
专业介绍
实习实训
合作企业
外事工作
外事新闻
留学德国
合作项目
员工互访
教师互访
招生专栏
员工之家
员工组织
员工风采
活动照片
德基金
关于我们
伟德国际VICTOR1946简介
大事记
现任领导
机构设置
联系我们
党建园地
组织架构
理论专区
公司党代会
支部风采
团队队伍
团队概况
德语教研中心
机械工程教研室
自动化教研室
应用化学教研室
教学工作
文件汇编
办事指南
科学研究
科研成果
科研机构
团学在线
员工工作概况
员工工作团队
员工会
品牌团学活动
员工风采
奖学金
人才培养
创新创业
专业介绍
实习实训
合作企业
外事工作
外事新闻
留学德国
合作项目
员工互访
教师互访
招生专栏
员工之家
员工组织
员工风采
活动照片
德基金
研究生项目
当前位置:
首页
->
外事工作
->
合作项目
->
研究生项目
->
正文
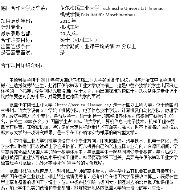
TUI伊尔梅瑙大学研究生合作项目(机械方向)
作者:
发布日期:2016-08-05
浏览:
上一条:
Ernst-Abbe-Hochschule Jena耶拿应用科技大学研究生合作项目(机械工程、自动化、应用化学)